ここから本文です。
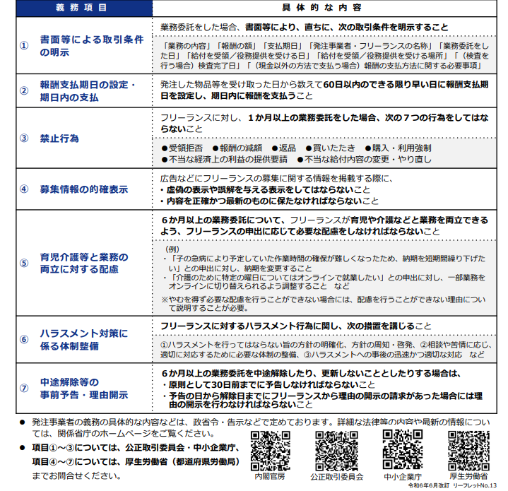
令和6年11月1日からフリーランスの取引に関する新しい法律がスタートしました。
働き方の多様化が進み、フリーランスという働き方が社会に普及してきた一方で、フリーランスの方が取引先との関係で
一方的に契約を変更された、報酬が期日までに支払われなかった、ハラスメントを受けた等の様々な問題やトラブルを経験していることが明らかになっています。
そこで、フリーランスの取引環境と就業環境を整備するため、令和6年11月1日から「フリーランス・事業者間取引適正化等法」が施行されました。
詳しい情報は厚生労働省又は香川労働局のホームページをご覧ください。
厚生労働省「フリーランスとして業務を行う方・フリーランスの方に業務を委託する事業者の方等へ」(外部サイトへリンク)
香川労働局「フリーランス・事業者間取引適正化等法について」(外部サイトへリンク)



厚生労働省等から第二東京弁護士会が受託して運営している相談窓口です。雇用関係によらない様々な働き方をする方が事業者から業務委託を受けた際に発生したトラブルについて相談できます。
電話番号:0120-532-110
受付時間:9時30分~16時30分(土日祝日を除く)
HP:https://freelance110.mhlw.go.jp/
香川県商工労働部労働政策課 総務・雇用労政グループ 電話 087-832-3371 FAX 087-806-0211
このページに関するお問い合わせ